珈创生物 —— 生物技术服务与研发为一体的高新技术企业
优质高效透明
High quality, efficient and transparent
发布时间:2019-04-17 10:03 信息来源: 阅读次数: 次
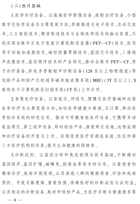
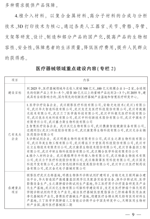
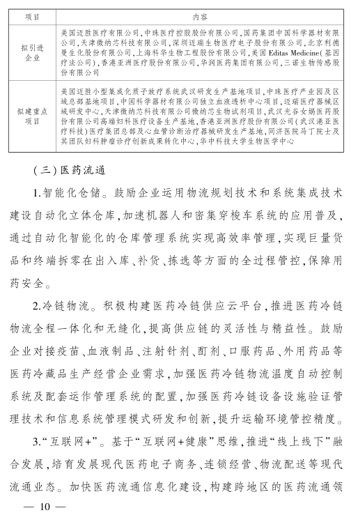
“珈创生物”获准参加武汉市大健康产业发展规划。根据武汉市人民政府办公厅下发的武政办[2019]36号文件,武汉珈创生物技术股份有限公司获准参加武汉市大健康产业发展规划,市人民政府办公厅关于印发武汉市大健康产业发展规划(2019—2035年)的通知如下:
文件原网址:http://zjj.wuhan.gov.cn/news/2019716/n205546805.html



























转自武汉市人民政府办公厅